名世電子
名世產品
經銷代理
影音分享
聯絡我們
支援
下載_自行車車錶 說明書
下載_飛鏢靶/心率錶 說明書
下載_型錄
新產品_型錄
名世電子
名世產品
經銷代理
影音分享
聯絡我們
支援
下載_自行車車錶 說明書
下載_飛鏢靶/心率錶 說明書
下載_型錄
新產品_型錄
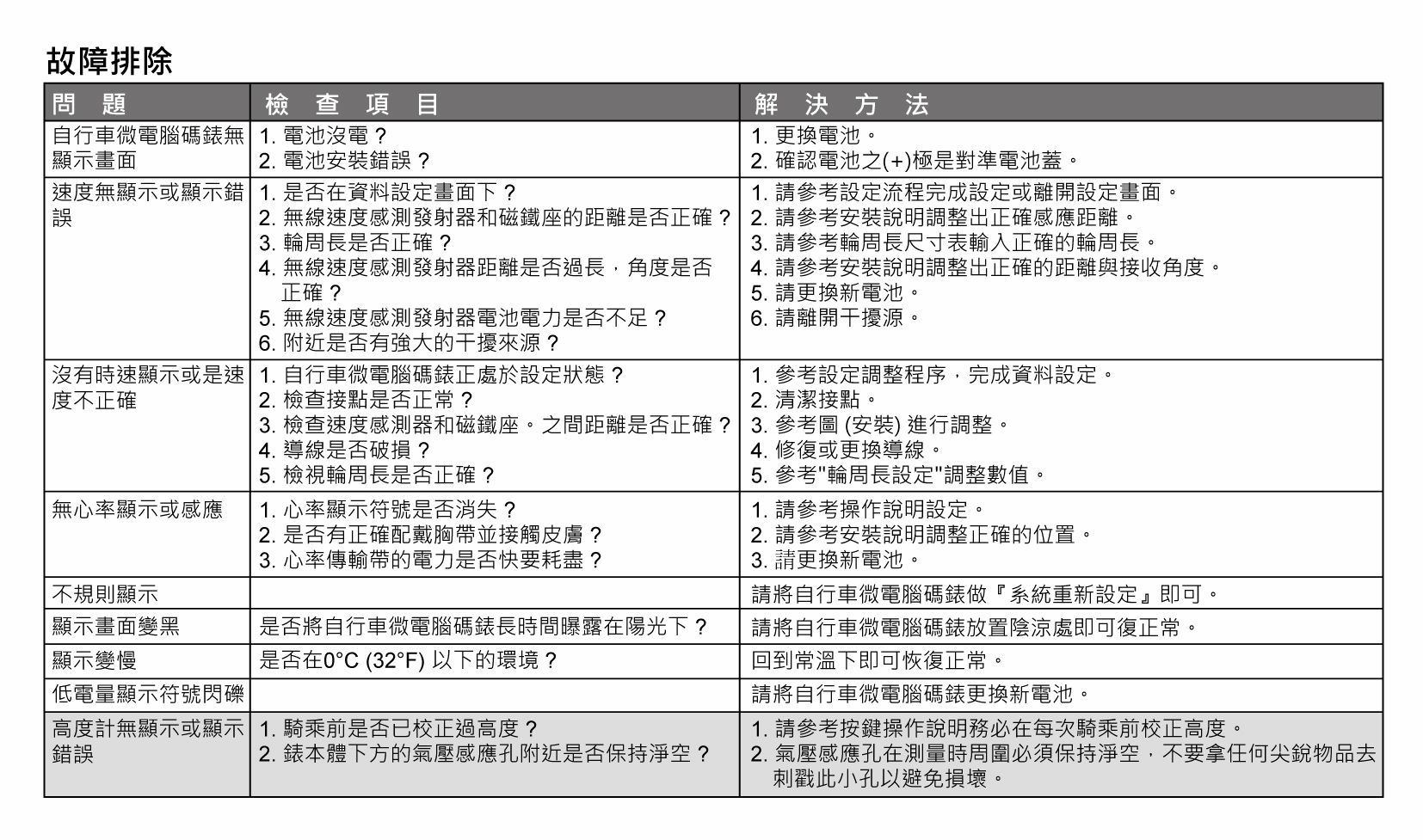
問題排除
自行車碼錶